Instance Verification Kit (IVK)

mutex lock @ [9762+36+/linux-3.19-rc1/drivers/gpu/drm/vmwgfx/vmwgfx_fifo.c]
Instance Signature: fifo_mutex

The Matching Pair Graph:


Function Name
Control Flow Graph (CFG)
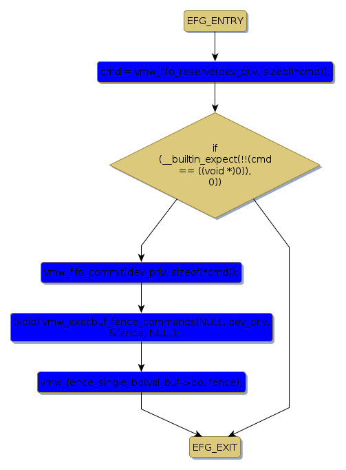
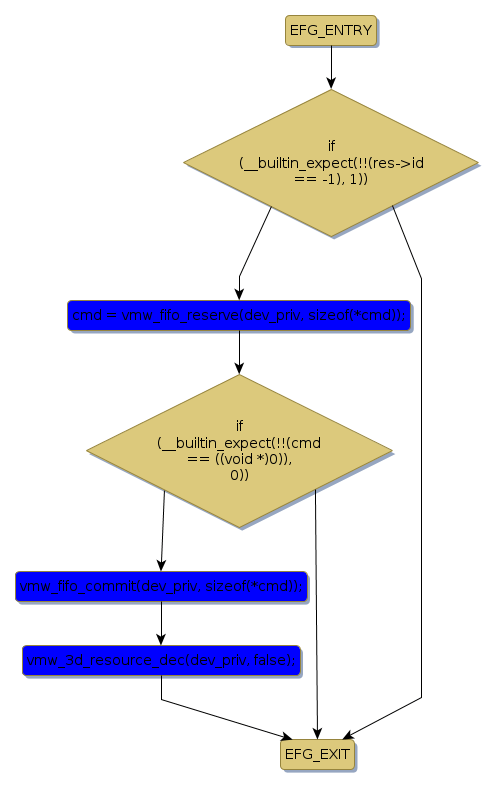
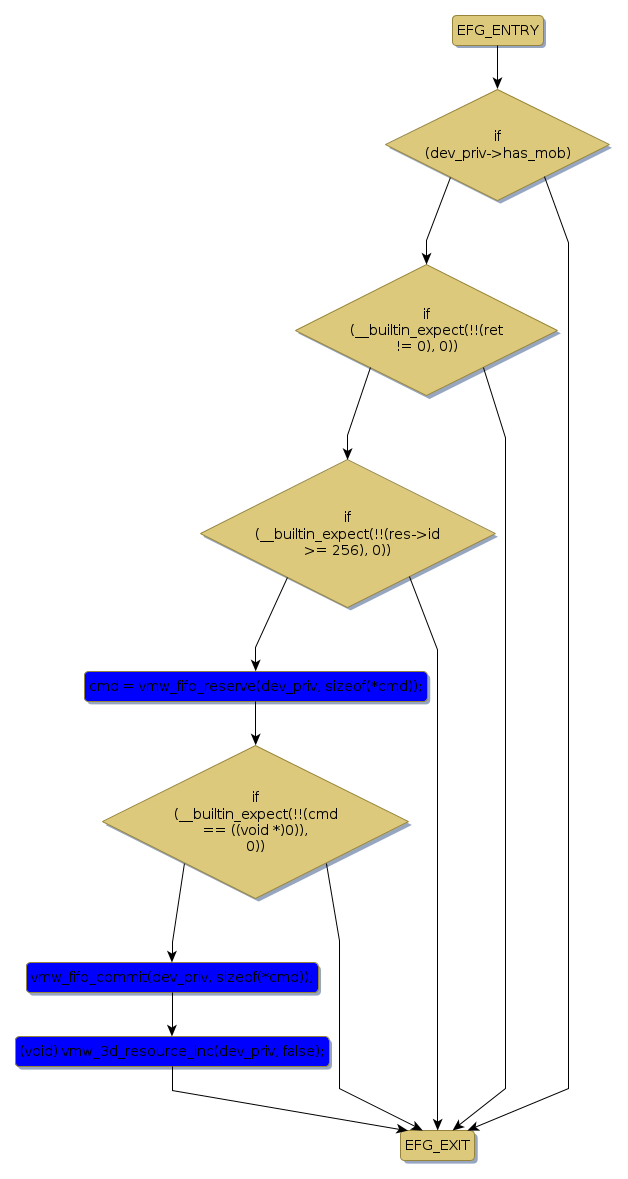
Events Flow Graph (EFG)
Source Correspondence
__vmw_execbuf_release_pinned_bo [77542+31+/linux-3.19-rc1/drivers/gpu/drm/vmwgfx/vmwgfx_execbuf.c]
do_dmabuf_dirty_ldu [20538+19+/linux-3.19-rc1/drivers/gpu/drm/vmwgfx/vmwgfx_kms.c]
vmw_3d_resource_dec [15043+19+/linux-3.19-rc1/drivers/gpu/drm/vmwgfx/vmwgfx_drv.c]
vmw_3d_resource_inc [14151+19+/linux-3.19-rc1/drivers/gpu/drm/vmwgfx/vmwgfx_drv.c]
vmw_context_init [5841+16+/linux-3.19-rc1/drivers/gpu/drm/vmwgfx/vmwgfx_context.c]
vmw_context_scrub_render_target [15577+31+/linux-3.19-rc1/drivers/gpu/drm/vmwgfx/vmwgfx_context.c]
vmw_context_scrub_shader [14731+24+/linux-3.19-rc1/drivers/gpu/drm/vmwgfx/vmwgfx_context.c]
vmw_context_scrub_texture [16643+25+/linux-3.19-rc1/drivers/gpu/drm/vmwgfx/vmwgfx_context.c]
vmw_cursor_update_image [2670+23+/linux-3.19-rc1/drivers/gpu/drm/vmwgfx/vmwgfx_kms.c]
vmw_execbuf_fence_commands [67458+26+/linux-3.19-rc1/drivers/gpu/drm/vmwgfx/vmwgfx_execbuf.c]
vmw_execbuf_process [70384+19+/linux-3.19-rc1/drivers/gpu/drm/vmwgfx/vmwgfx_execbuf.c]
vmw_execbuf_release_pinned_bo [79961+29+/linux-3.19-rc1/drivers/gpu/drm/vmwgfx/vmwgfx_execbuf.c]
vmw_fb_dirty_flush [5367+18+/linux-3.19-rc1/drivers/gpu/drm/vmwgfx/vmwgfx_fb.c]
vmw_fence_single_bo [38449+19+/linux-3.19-rc1/drivers/gpu/drm/vmwgfx/vmwgfx_resource.c]
vmw_fifo_commit [12680+15+/linux-3.19-rc1/drivers/gpu/drm/vmwgfx/vmwgfx_fifo.c]
vmw_fifo_emit_dummy_gb_query [16622+28+/linux-3.19-rc1/drivers/gpu/drm/vmwgfx/vmwgfx_fifo.c]
vmw_fifo_emit_dummy_legacy_query [15353+32+/linux-3.19-rc1/drivers/gpu/drm/vmwgfx/vmwgfx_fifo.c]
vmw_fifo_emit_dummy_query [18225+25+/linux-3.19-rc1/drivers/gpu/drm/vmwgfx/vmwgfx_fifo.c]
vmw_fifo_init [2966+13+/linux-3.19-rc1/drivers/gpu/drm/vmwgfx/vmwgfx_fifo.c]
vmw_fifo_reserve [9458+16+/linux-3.19-rc1/drivers/gpu/drm/vmwgfx/vmwgfx_fifo.c]
vmw_fifo_send_fence [13959+19+/linux-3.19-rc1/drivers/gpu/drm/vmwgfx/vmwgfx_fifo.c]
vmw_gb_context_bind [8277+19+/linux-3.19-rc1/drivers/gpu/drm/vmwgfx/vmwgfx_context.c]
vmw_gb_context_create [7331+21+/linux-3.19-rc1/drivers/gpu/drm/vmwgfx/vmwgfx_context.c]
vmw_gb_context_destroy [10696+22+/linux-3.19-rc1/drivers/gpu/drm/vmwgfx/vmwgfx_context.c]
vmw_gb_context_unbind [9047+21+/linux-3.19-rc1/drivers/gpu/drm/vmwgfx/vmwgfx_context.c]
vmw_gb_shader_bind [4919+18+/linux-3.19-rc1/drivers/gpu/drm/vmwgfx/vmwgfx_shader.c]
vmw_gb_shader_create [3854+20+/linux-3.19-rc1/drivers/gpu/drm/vmwgfx/vmwgfx_shader.c]
vmw_gb_shader_destroy [6677+21+/linux-3.19-rc1/drivers/gpu/drm/vmwgfx/vmwgfx_shader.c]
vmw_gb_shader_unbind [5686+20+/linux-3.19-rc1/drivers/gpu/drm/vmwgfx/vmwgfx_shader.c]
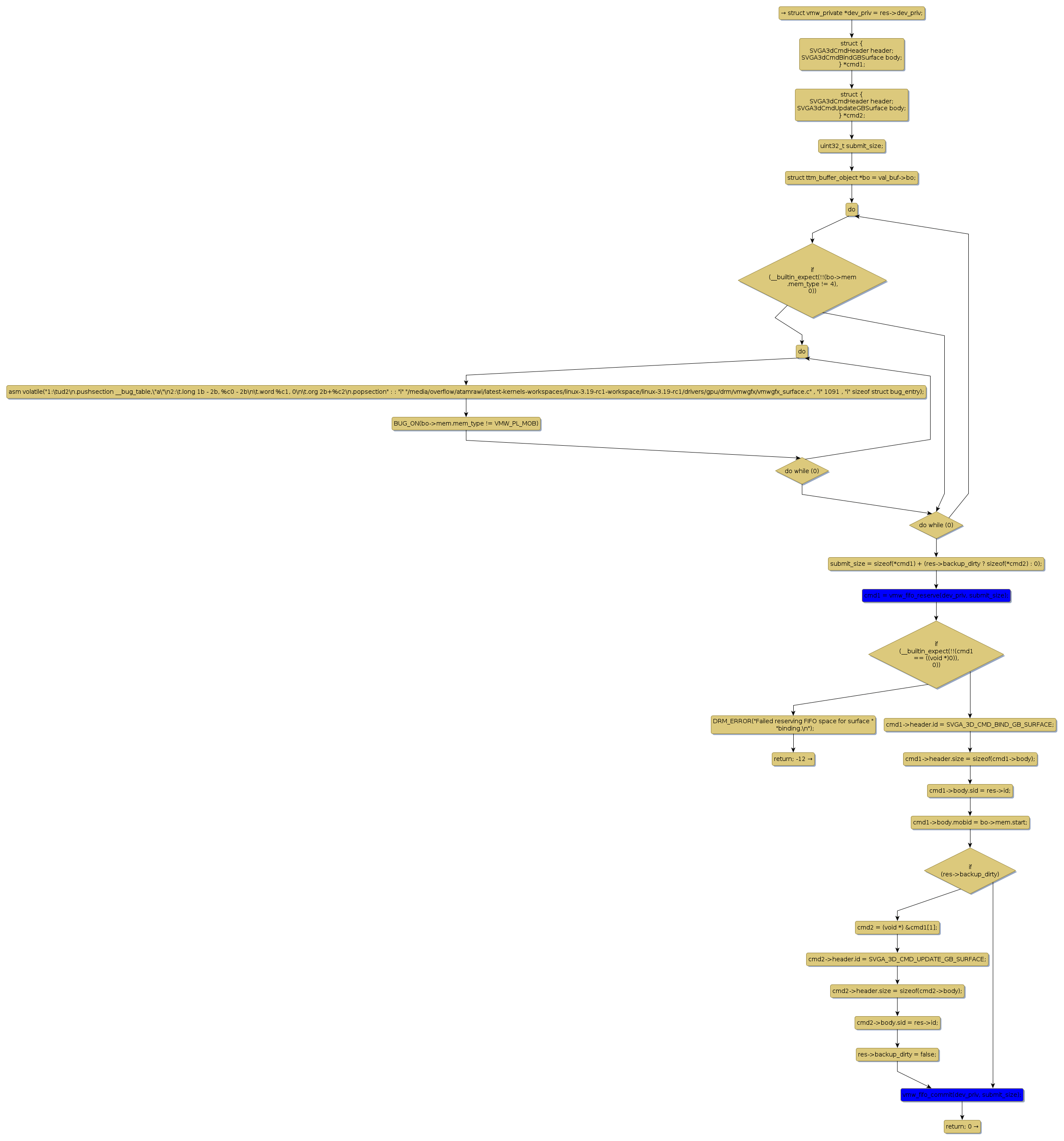
vmw_gb_surface_bind [30144+19+/linux-3.19-rc1/drivers/gpu/drm/vmwgfx/vmwgfx_surface.c]
vmw_gb_surface_create [28659+21+/linux-3.19-rc1/drivers/gpu/drm/vmwgfx/vmwgfx_surface.c]
vmw_gb_surface_destroy [32890+22+/linux-3.19-rc1/drivers/gpu/drm/vmwgfx/vmwgfx_surface.c]
vmw_gb_surface_unbind [31228+21+/linux-3.19-rc1/drivers/gpu/drm/vmwgfx/vmwgfx_surface.c]
vmw_gmr2_bind [1681+13+/linux-3.19-rc1/drivers/gpu/drm/vmwgfx/vmwgfx_gmr.c]
vmw_gmr2_unbind [3452+15+/linux-3.19-rc1/drivers/gpu/drm/vmwgfx/vmwgfx_gmr.c]
vmw_hw_context_destroy [3806+22+/linux-3.19-rc1/drivers/gpu/drm/vmwgfx/vmwgfx_context.c]
vmw_hw_surface_destroy [9448+22+/linux-3.19-rc1/drivers/gpu/drm/vmwgfx/vmwgfx_surface.c]
vmw_legacy_srf_create [10747+21+/linux-3.19-rc1/drivers/gpu/drm/vmwgfx/vmwgfx_surface.c]
vmw_legacy_srf_destroy [15121+22+/linux-3.19-rc1/drivers/gpu/drm/vmwgfx/vmwgfx_surface.c]
vmw_legacy_srf_dma [12652+18+/linux-3.19-rc1/drivers/gpu/drm/vmwgfx/vmwgfx_surface.c]
vmw_mob_bind [16591+12+/linux-3.19-rc1/drivers/gpu/drm/vmwgfx/vmwgfx_mob.c]
vmw_mob_unbind [15223+14+/linux-3.19-rc1/drivers/gpu/drm/vmwgfx/vmwgfx_mob.c]
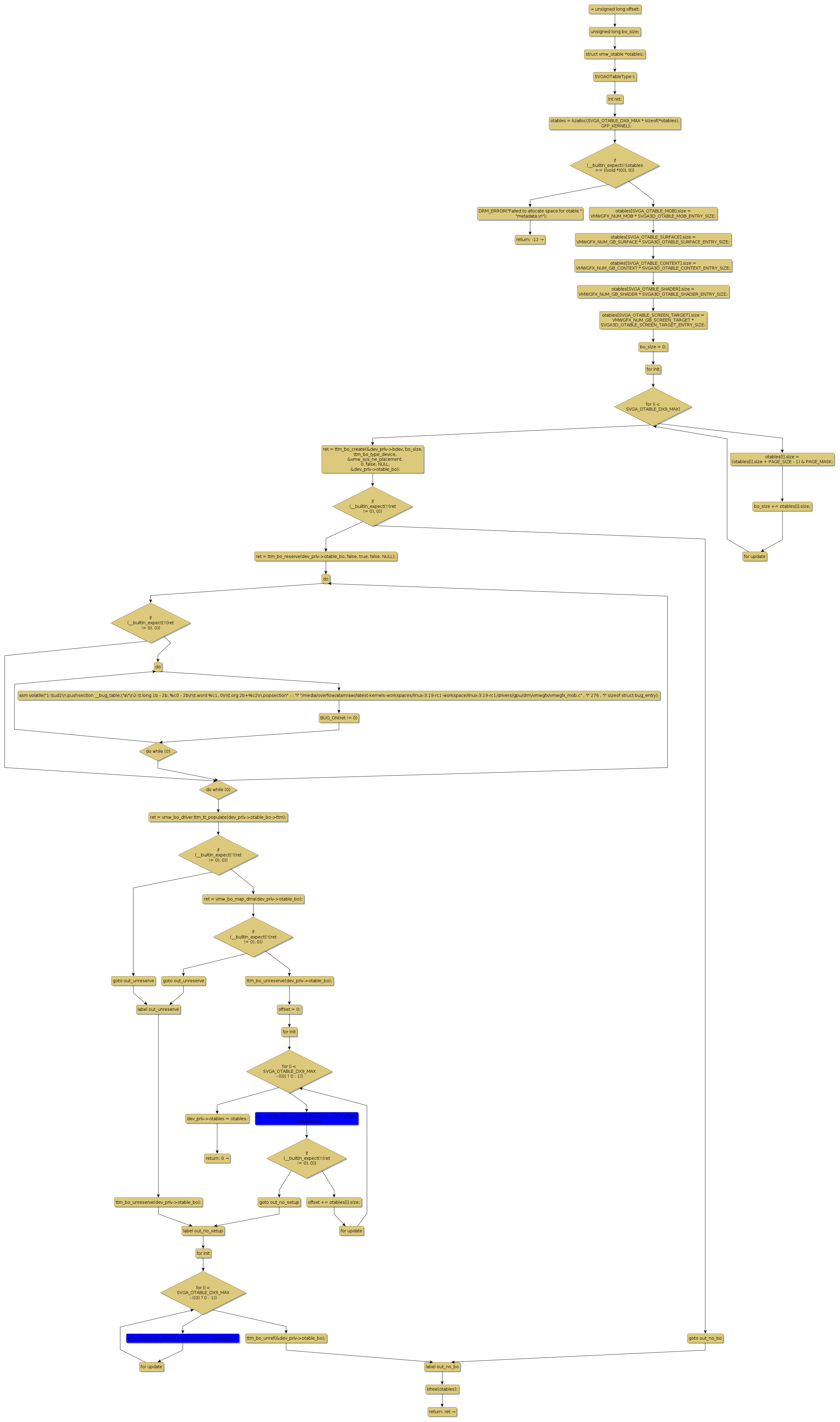
vmw_otables_setup [6978+17+/linux-3.19-rc1/drivers/gpu/drm/vmwgfx/vmwgfx_mob.c]
vmw_otables_takedown [9266+20+/linux-3.19-rc1/drivers/gpu/drm/vmwgfx/vmwgfx_mob.c]
vmw_overlay_send_put [2815+20+/linux-3.19-rc1/drivers/gpu/drm/vmwgfx/vmwgfx_overlay.c]
vmw_overlay_send_stop [5418+21+/linux-3.19-rc1/drivers/gpu/drm/vmwgfx/vmwgfx_overlay.c]
vmw_query_bo_switch_commit [23325+26+/linux-3.19-rc1/drivers/gpu/drm/vmwgfx/vmwgfx_execbuf.c]
vmw_release_device [13530+18+/linux-3.19-rc1/drivers/gpu/drm/vmwgfx/vmwgfx_drv.c]
vmw_request_device [12800+18+/linux-3.19-rc1/drivers/gpu/drm/vmwgfx/vmwgfx_drv.c]
vmw_setup_otable_base [3328+21+/linux-3.19-rc1/drivers/gpu/drm/vmwgfx/vmwgfx_mob.c]
vmw_sou_fifo_create [3120+19+/linux-3.19-rc1/drivers/gpu/drm/vmwgfx/vmwgfx_scrn.c]
vmw_sou_fifo_destroy [4460+20+/linux-3.19-rc1/drivers/gpu/drm/vmwgfx/vmwgfx_scrn.c]
vmw_takedown_otable_base [5521+24+/linux-3.19-rc1/drivers/gpu/drm/vmwgfx/vmwgfx_mob.c]